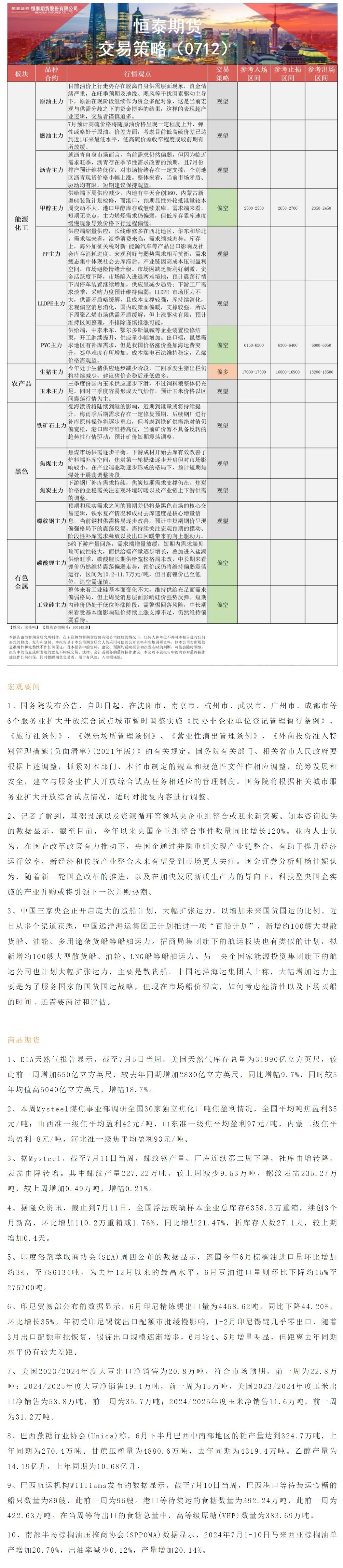
【恒泰早报】7月12日恒泰期货交易策略
2022-09-19 07:31:02
2022-09-19 07:31:02



标题:【恒泰早报】7月12日恒泰期货交易策略
地址:www.zphtw.com/article/9381.html