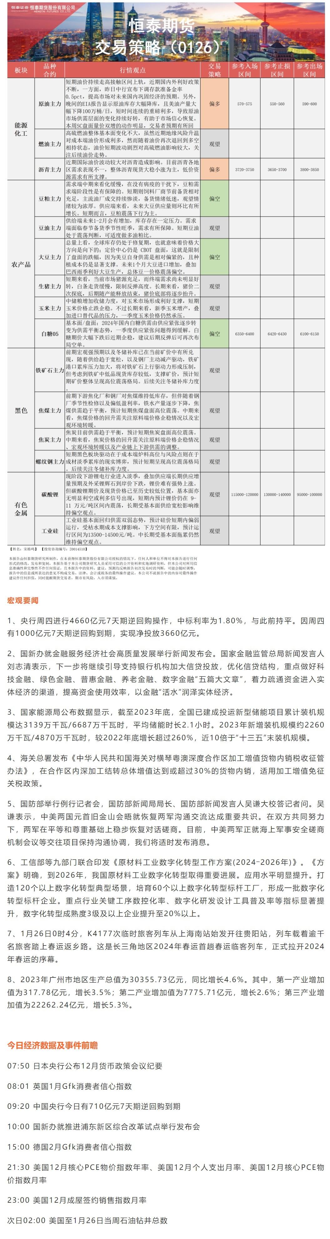
恒泰期货1月26日早盘交易策略
2022-09-19 07:31:02
2022-09-19 07:31:02


标题:恒泰期货1月26日早盘交易策略
地址:www.zphtw.com/article/6945.html