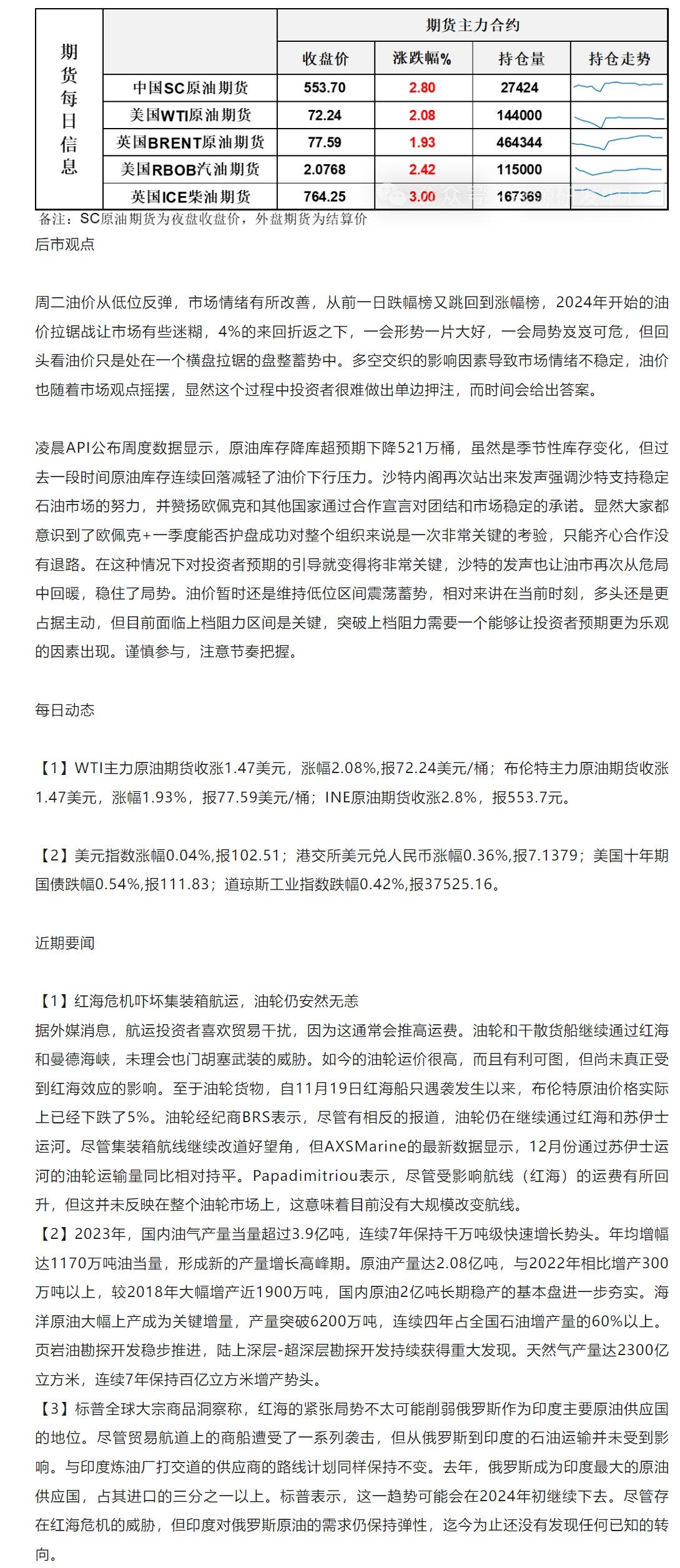
海通期货原油周报:原油库存降库超预期下降 暂时维持低位区间震荡蓄势
2022-09-19 07:31:02
2022-09-19 07:31:02



标题:海通期货原油周报:原油库存降库超预期下降 暂时维持低位区间震荡蓄势
地址:www.zphtw.com/article/6693.html