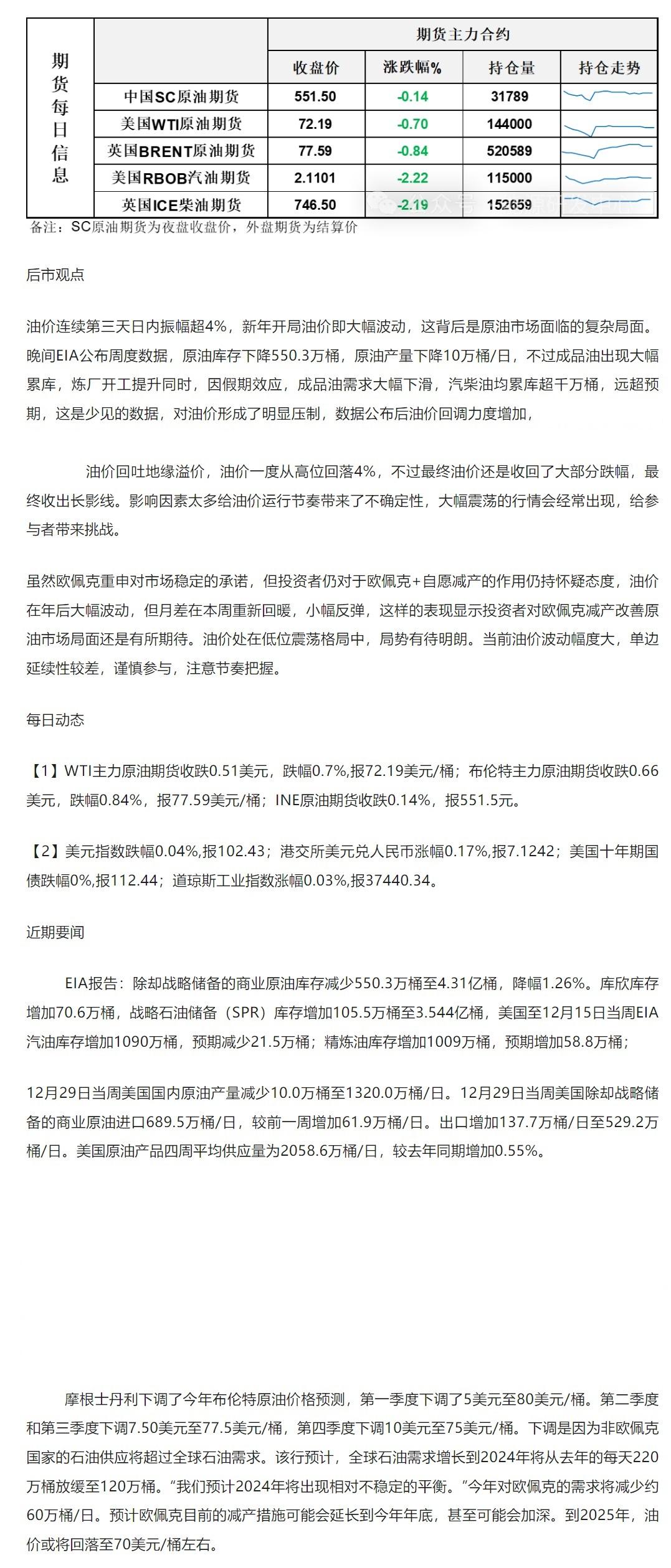
海通期货1月5日原油日报:油价回吐地缘溢价 局势有待明朗
2022-09-19 07:31:02
2022-09-19 07:31:02



标题:海通期货1月5日原油日报:油价回吐地缘溢价 局势有待明朗
地址:www.zphtw.com/article/6624.html