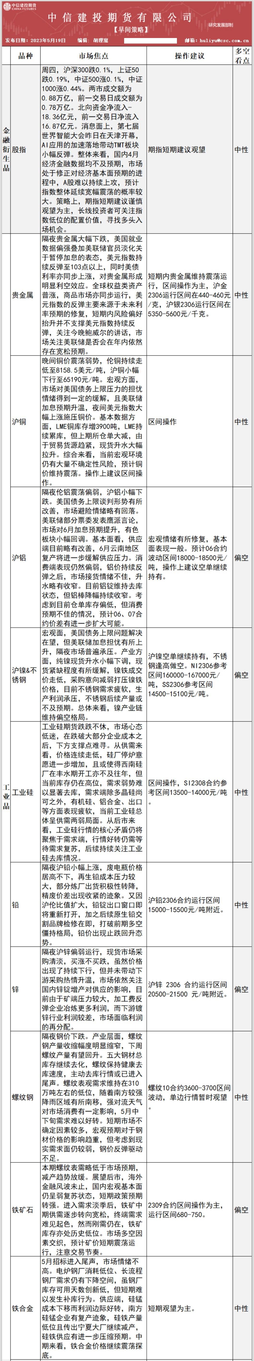
中信建投期货5月19日早间交易策略
2022-09-19 07:31:02
2022-09-19 07:31:02




标题:中信建投期货5月19日早间交易策略
地址:www.zphtw.com/article/3336.html